上海有机化学研究所
English
首页
中心概况
概况介绍
组织结构
新闻公告
研究团队
研究生教育
招生信息
夏令营与推免报名
培养与学位
导师介绍
科学研究
技术平台
研究方向
学术报告
研究成果
科研进展
党群园地
招聘信息
职工招聘
博士后招聘
联系我们
首页
中心概况
概况介绍
组织结构
新闻公告
研究团队
研究生教育
招生信息
夏令营与推免报名
培养与学位
导师介绍
科学研究
技术平台
研究方向
学术报告
研究成果
科研进展
党群园地
招聘信息
职工招聘
博士后招聘
联系我们
当前位置:
首页
科学研究
科研进展
科研进展
Cell Reports Physical Science | 刘聪与合作者发展新技术方法探索不同蛋白质液-液相分离空间及调控
2022-02-15
iScience | 刘聪课题组阐释渐冻人症致病蛋白FUS病理性聚集的分子机制
2022-01-12
JACS | 上海有机所交叉中心刘聪与合作者共同揭示糖基化修饰调控阿尔茨海默病Aβ病理性聚集的新机制
2021-12-06
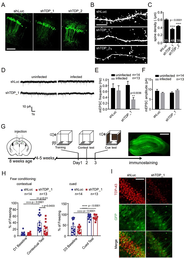
Molecular Psychiatry | 上海有机所交叉中心陈椰林课题组揭示TDP-43功能缺失导致神经退行性疾病的机制
2021-11-03
J Cell Biol | 上海有机所交叉中心方燕姗课题组发现ALS/FTD致病蛋白TDP-43和CHMP2B之间的“分子连接”CK1
2021-11-03
Nature Communications | 上海有机所交叉中心刘聪课题组揭示家族性帕金森病中α-syn G51D病理性聚集的分子机制
2021-11-02
Cell Chemical Biology | 上海有机所交叉中心张耀阳课题组发现雷帕霉素“一箭三雕”抗肿瘤
2021-10-25
Nature Communications | 上海有机所交叉中心朱正江课题组通过代谢组学技术发现蛋白激酶RIPK1对饥饿应激的代谢调控机制
2021-10-25
PNAS | 上海有机所交叉中心袁钧瑛课题组发现程序性坏死可激活未折叠蛋白反应信号通路
2021-10-08
Trends in Cell Biology 观点 | 刘聪/李丹合作总结以分子伴侣调控网络为核心的无膜细胞器动态调控机制
2021-09-23
Sci Adv | 刘聪与合作者揭示朊病毒蛋白病理聚集多态性的分子机制
2021-09-09
Cell Chemical Biology | 蒋洪课题组发现2'3'-cGAMP新的结合蛋白
2021-09-07
首页
6
7
8
9
10
尾页
查看更多
TOP